Antibody data
- Antibody Data
- Antigen structure
- References [2]
- Comments [0]
- Validations
- Other assay [2]
Submit
Validation data
Reference
Comment
Report error
- Product number
- PA5-34574 - Provider product page

- Provider
- Invitrogen Antibodies
- Product name
- FGFR3 Polyclonal Antibody
- Antibody type
- Polyclonal
- Antigen
- Synthetic peptide
- Description
- A suggested positive control is SK-N-SH cell lysate. PA5-34574 can be used with blocking peptide PEP-1617.
- Reactivity
- Human, Mouse, Rat
- Host
- Rabbit
- Isotype
- IgG
- Vial size
- 100 µg
- Concentration
- 1 mg/mL
- Storage
- 4° C
Submitted references Neuron-Derived Estrogen Is Critical for Astrocyte Activation and Neuroprotection of the Ischemic Brain.
The receptor protein tyrosine phosphatase PTPRB negatively regulates FGF2-dependent branching morphogenesis.
Lu Y, Sareddy GR, Wang J, Zhang Q, Tang FL, Pratap UP, Tekmal RR, Vadlamudi RK, Brann DW
The Journal of neuroscience : the official journal of the Society for Neuroscience 2020 Sep 16;40(38):7355-7374
The Journal of neuroscience : the official journal of the Society for Neuroscience 2020 Sep 16;40(38):7355-7374
The receptor protein tyrosine phosphatase PTPRB negatively regulates FGF2-dependent branching morphogenesis.
Soady KJ, Tornillo G, Kendrick H, Meniel V, Olijnyk-Dallis D, Morris JS, Stein T, Gusterson BA, Isacke CM, Smalley MJ
Development (Cambridge, England) 2017 Oct 15;144(20):3777-3788
Development (Cambridge, England) 2017 Oct 15;144(20):3777-3788
No comments: Submit comment
Supportive validation
- Submitted by
- Invitrogen Antibodies (provider)
- Main image

- Experimental details
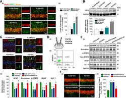
- Figure 9. Evidence that upregulation of neuronal FGF2 signaling mediates decreased astrocyte activation in ovariectomized female FBN-ARO-KO mice after GCI. Aa , Representative image of FGF2 and NeuN double staining in hippocampal CA1 region. Ab , Quantitative analysis of neuronal FGF2 levels in each group ( N = 4 or 5). B , Neuronal FGF2 alterations in hippocampus were confirmed by Western blotting analysis ( N = 3). C , Representative images of FGFR3 and GFAP double staining showing changes of FGFR3 expression in hippocampal CA1 astrocytes ( N = 4 or 5). Da , Schematic illustration of FGFR3 neutralization by bilateral intracerebroventricular injection of FGFR3 blocking antibody in FBN-ARO-KO GCI mice. Db , The purity of isolated astrocytes from the ischemic brains was evaluated by flow cytometry analysis. E , To examine the effects of FGFR3 neutralization on astrocyte reactivity and functional restoration in FBN-ARO-KO mice after GCI, levels of GFAP, p-STAT3, BDNF, and GLT-1 in purified astrocytes were determined by Western blotting ( Ea ), and further quantitatively analyzed ( Eb ) ( N = 3). Fa , IHC analysis for neuronal degeneration by F-Jade C and NeuN double staining in hippocampal CA1 region. Fb , Quantification of F-Jade C levels in CA1 pyramidal neurons, which was presented as relative intensity of each group versus FLOX+GCI ( N = 4 or 5). Values are mean +- SEM of determinations from each group. * p < 0.05 versus FLOX+Sham. # p < 0.05 versus FLOX+GCI. $ p < 0.05 ver
- Submitted by
- Invitrogen Antibodies (provider)
- Main image

- Experimental details
- Figure 10. Exogenous E2 replacement decreases hippocampal FGF2 signaling in ovariectomized female FBN-ARO-KO mice. Aa , Effect of exogenous E2 replacement on neuronal FGF2 expression in FBN-ARO-KO mice was examined by NeuN and FGF2 double staining. Ab , Relative neuronal FGF2 intensities after E2 treatment were quantitatively analyzed. Ba , Levels of the major FGF2 receptor FGFR3 in hippocampal astrocytes were determined by GFAP and FGFR3 staining. Bb , FGFR3 relative intensities in FBN-ARO-KO mice after E2 rescue were quantified. Values are mean +- SEM of determinations from each group. N = 4. * p < 0.05 versus FLOX+GCI. # p < 0.05 versus KO+GCI.